【營業時間公告】5月營業日
05/1(五) 國定假日休 05/02(六) 南北高配送 10點結單 (半天配送一次) 南北高出貨 (業務親送區)如下: 北高區→左營區/鼓山區/鹽埕區/三民區
【管藥公告】「悠然」新包裝批號
因為永信的「悠然」新包裝批號有些不一樣 SRT A001 SRT A003 中間有空一格,管藥部會陸續隨貨附上正確憑證請藥局藥師簽回 造成不便請見諒
【營業時間公告】4月營業日
04/03(五)~04/06(一) 國定清明連假休 04/06(一) 南北高配送 10點結單 (半天配送一次) 南北高出貨 (業務親送區)如下: 北高區→左營區/鼓山區/鹽埕
【政府公告】藥品仿單全面電子結構化及無紙化分階段實施時程及方法
西藥品仿單資料查詢 https://mcp.fda.gov.tw/
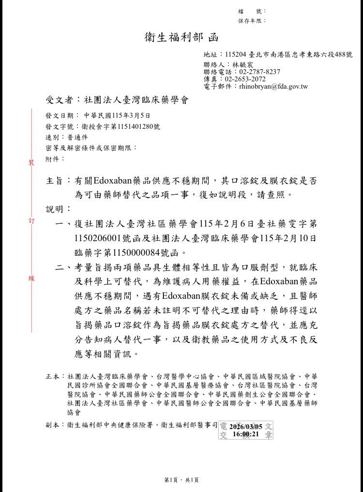
【政府公告】Edoxaban膜衣錠未備或缺乏,且醫師處方之藥品名稱若未註明不可替代之理由時,藥師得逕以口溶錠作為處方之替代
衛生福利部 中華民國115年3月5日衛授食字第1151401280號函 主旨:有關Edoxaban藥品供應不穩期間,其口溶錠及膜衣錠是否為可由藥師替代之品項一事,復如說明段,請查照。 說明:
【營業時間公告】3月營業日
週六上午10點結單(半天配送一次) 南北高出貨(業務親送區)如下: 北高區→左營區/鼓山區/鹽埕區/三民區 南高區→前金區/新興區/苓雅區/前鎮區/小港區/鳳山區/大
【原包裝 /專案進口 包裝說明】里先安膜衣錠 30MG 原包裝 /專案進口 包裝說明
里先安膜衣錠 30MG 原包裝 /專案進口 包裝說明
【營業時間公告】2月營業日
春節最後出貨日 為 02/13(五) 台南區 9點結單 全區(台南除外) 10點結單





